伦理片 信息安全整改一期建设项目的询价公告
伦理片 信息安全整改一期建设项目的询价公告
各驻长信息化集成服务公司:
为进一步落实《中华人民共和国网络安全法》《中华人民共和国个人信息保护法》《医疗机构管理条例》等法律法规,按医疗机构患者医疗信息规范管理相关工作部署,提升我院信息系统安全防护能力,切实保障患者医疗信息安全,在广泛听取各驻长信息安全产品厂商的调研汇报,结合现阶段工作实际和需求,对各厂商建设方案进行归纳整理形成一期初步方案,经专家论证、修订后,现面向社会对我院信息安全整改一期建设项目进行询价。
一、医院基本情况:伦理片 总占地面积6.1万平方米,建筑面积近七万平方米(含二期),是吉林省一所集医疗、教学、科研、预防于一体的大型公立三级精神专科医院,是“吉林省精神心理诊疗中心”“长春市精神卫生中心”“长春市心理卫生中心”和“国家临床重点专科项目建设单位”。医院现有职工近600人,编制床位1000张,年门诊量约为40万人次,住院病人约1万人次。
二、项目名称:“伦理片 信息安全整改一期建设项目”
三、项目地点:长春市宽城区亚泰北大街3188号
四、资质要求:
1、提供供应商经营资质,报价方为运营或实施信息集成服务的独立法人公司。
2、法定代表人或授权人身份证复印件及授权书。
3、信用中国诚信报告。
4、供应商三年无重大违法记录声明。
五、相关要求:
1、本比选统一使用人民币报价。
2、报价请参照附件参数内容,并结合医院等级及服务工作量。
3、报价应是完成本次项目全部工作内容的价格体现,是最终用户验收、合格后的总价,包含了供应商完成本项目所需的一切费用,即项目包干价,报价需要说明完成项目工期。
4、此次询价公告时间为2025年12月9日至2025年12月12日,报价截止时间为2025年12月12日15:00。
5、报价单注明公司名称、报价时间,加盖公章,并邮寄至长春市宽城区亚泰北大街3188号,伦理片 四楼信息科,联系人:宁宇,联系电话:18946617256,以邮戳为准。
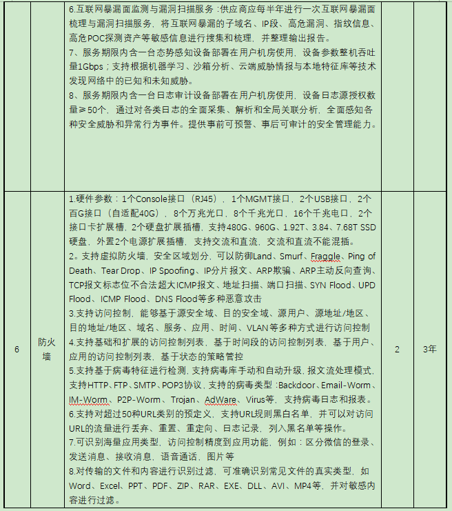
附:伦理片 信息安全整改建设项目清单及参数需求
伦理片
二O二五年十二月九日






注:第五项“运维服务”内容,各广商可针对每个服务内容和项目进行拆分报价,同时,结合实际,如有增加或赠送服务内容可特别备注。
